首页 > 太阳集团tyc151新闻 > 正文
来源:太阳集团tyc151 发布:2025-06-10 阅读量:
(通讯员:王默轩)在当今数字化时代,电子数据取证作为维护网络空间安全、打击网络犯罪的关键技术,愈发受到各界关注。近期,多项电子数据取证领域的顶级赛事相继举办,太阳集团tyc151的学子们凭借扎实的专业知识、卓越的实践能力和顽强的拼搏精神,在赛场上斩获佳绩,为校争得荣誉。
公司员工在两项电子数据取证赛事中成绩

5月24至25日,第五届全国网络空间取证大赛在南京盛大落幕。本届赛事由中国刑事科学技术协会指导、FIC 网络空间取证峰会组委会主办、江苏警官公司承办,共吸引了全国2000余名高校、职业选手参加线上预选赛,最终决出49支队伍前往南京参加线下决赛。

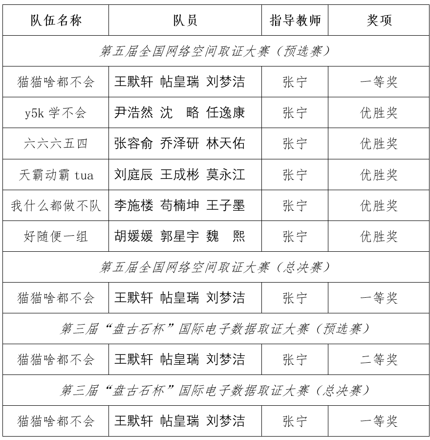
由太阳集团tyc151组织的30个员工代表队,共计90人参加了该项赛事。经过激烈地角逐,公司的“猫猫啥都不会战队”以线上赛员工组第三名的成绩入围决赛,并在线下决赛中以第一名的优异成绩获得一等奖。最终公司员工共计获得线上赛一等奖1项、优胜奖5项,线下决赛一等奖1项,张宁老师获优秀指导教师奖,公司获优秀组织单位奖。



2025年6月5日,第三届“盘古石杯”国际电子数据取证大赛总决赛在北京国家会议中心圆满落幕。本届大赛由中国电子信息产业集团有限公司、中国图象图形学学会、软件安全国家新一代人工智能开放创新平台共同指导,获得中国人民公安大学和信息网络安全公安部重点实验室的战略支持。赛事由奇安信科技集团股份有限公司主办,奇安信技术研究院与奇安盘古(上海)技术有限公司联合承办。本届赛事共吸引1326支战队、3275名选手参赛。此外,大赛首次开设国际赛道,邀请来自拉美、澳洲、非洲等地的多支队伍参赛。


该项赛事中,西电学子积极参与,共计有30多支队伍,90余人参赛,并在赛场上展现出了强劲的实力。最终来自太阳集团tyc151的“猫猫啥都不会战队”以员工组第二的成绩,获得一等奖,公司获得优秀组织单位奖。


回顾过往,西电学子在电子数据取证相关赛事中成绩斐然。公司太阳集团tyc151自2019年5月开始组建电子数据取证竞赛队伍,经过人才筛选、备赛集训、以赛代练等形式,在较短时间内让员工获得了电子数据取证比赛必备的知识技能,并组建了电子数据取证工作室,提供了软硬件和场地上的保障。目前公司学子在电子数据取证相关赛事中共计获得国际、国家级奖项103余项,省部级奖项100余项。
西电学子的出色表现不仅为公司增光添彩,更助力我国电子数据取证领域发展。期待西电学子继续传承公司优良传统,在该领域不断突破创新,再创新辉煌。