MY SCM English

通知公告

通知公告

首页 > 通知公告 > 正文

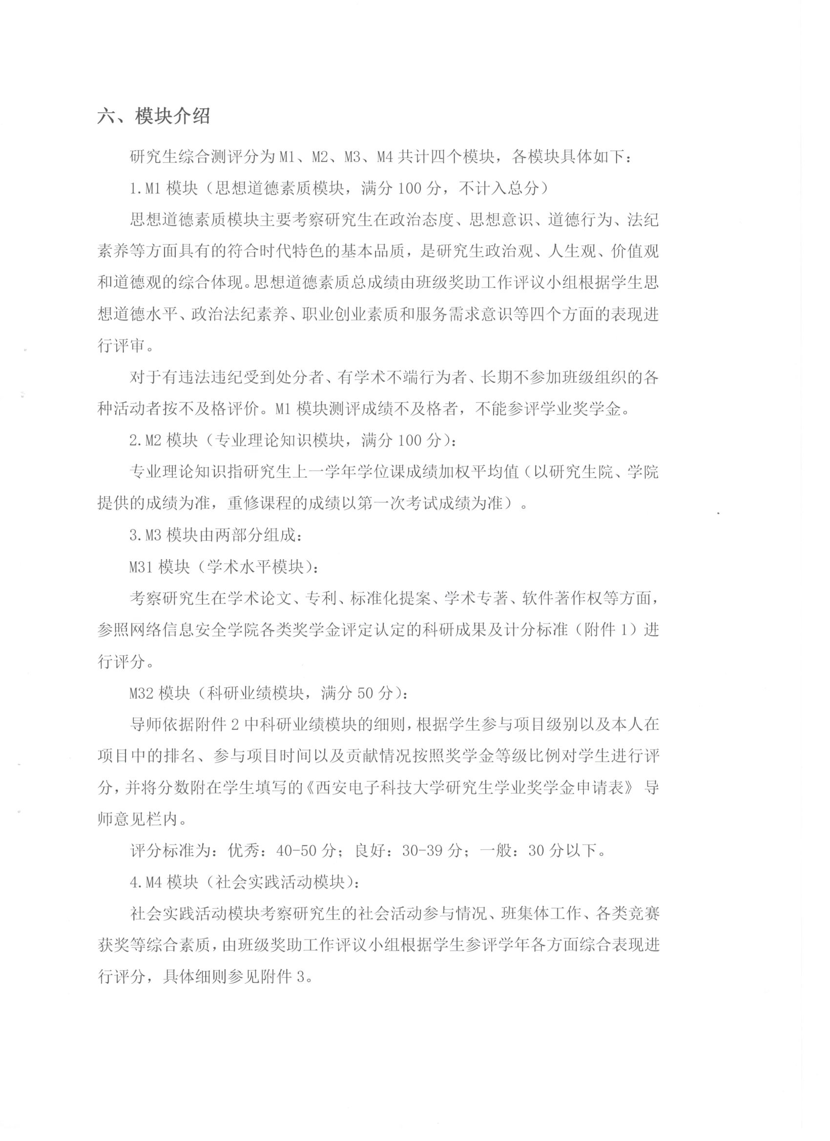
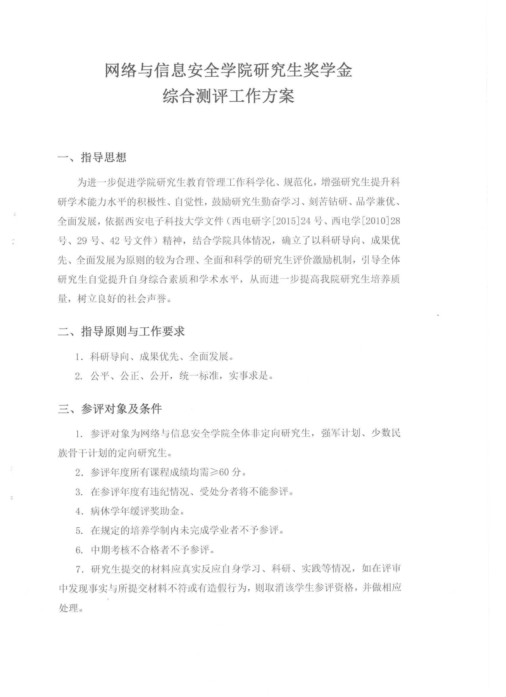
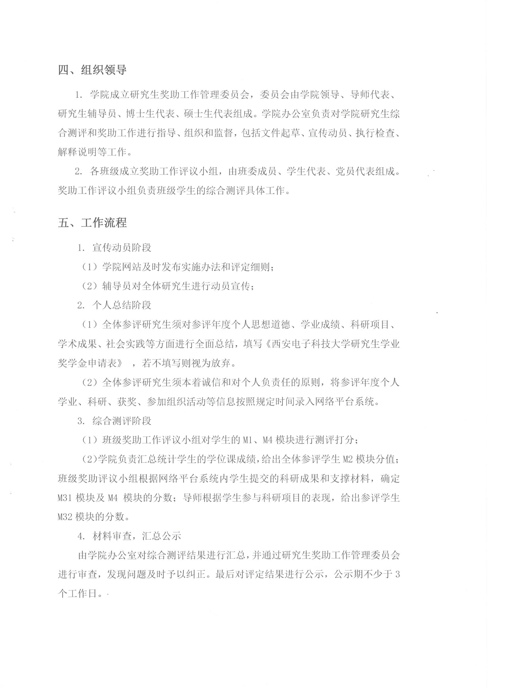
太阳集团tyc151研究生奖学金综合测评方案

来源:太阳集团tyc151 发布:2016-09-27  阅读量:

1

2

3

4

5

6

7

8